
图片摘要

背景介绍
电容去离子作为一种新兴的低能耗、环境友好的电化学脱盐技术,已成为开发非常规水源(如海水、苦咸水)的重要解决方案。然而,CDI系统的性能受到电极材料特性与操作参数之间复杂的非线性耦合关系影响,传统的试错实验、数值模型和计算化学方法存在周期长、成本高或假设理想化等局限。近年来,机器学习作为一种强大的数据驱动工具,在挖掘复杂系统内在规律、实现高效性能预测与优化方面展现出巨大潜力,正推动CDI研究从经验驱动向数据驱动范式转变。

Fig. 1. (a) The timeline diagram of keyword cluster analysis (2016–2025). The data in the figure comes from Web of Science (Topic (TS) = machine learning) and (TS = desalination). (b) The distribution of ML applications in CDI research.
图文导读
CDI脱盐工艺
系统介绍了三种主要的CDI结构:传统CDI、膜电容去离子和流动电极CDI,分析了各自的脱盐机理、优缺点及对机器学习数据模式的影响。

Fig. 2. Schematic diagrams of (a) CDI, (b) MCDI, (c) FCDI.
CDI中回归任务的机器学习工作流程
详细阐述了构建ML模型的四个步骤:1) 数据收集与预处理(来源、清洗、特征缩放);2) 特征选择(基于领域知识、过滤法、包装法、嵌入法);3) 建模与评估(算法选择、超参数优化、性能指标(如MAE、MSE、RMSE、R2)、交叉验证);4) 模型解释(引入XAI方法,如SHAP、PDP、ICE,以增强黑箱模型的可理解性)。

Fig. 3. Schematic diagram of the ML modeling workflow for CDI.
机器学习模型在CDI中的应用
(1)基于神经网络的模型:包括ANN及其变体(BPANN、GABPANN、CNN-ANN)、擅长时间序列预测的LSTM和CNN-LSTM混合模型,以及兼具预测与解释能力的TFT模型。
(2)集成学习模型:重点介绍了RF、GB和XGBoost在预测盐吸附容量、出水浓度等方面的应用,突出了其高精度、抗过拟合及与SHAP结合增强解释性的特点。
(3)强化学习:介绍了DRL(PPO2,SAC, A2C,TD3)在CDI过程自动化控制与多目标(能耗、产水率)动态优化中的应用。
图4-9展示了各种ML模型在CDI中的应用情况。

Fig. 4. (a) Schematic diagram of the ANN structure for predicting SRP with three input variables. (b) Schematic diagram of CNN-LSTM model structure for predicting effluent pH. (c) CNN-LSTM model for predicting effluent concentration.

Fig. 5. (a) Experimental and modeling flowchart of interpretable DL models for predicting MCDI performance. (b) Schematic diagram of the algorithm structure of the RF model.

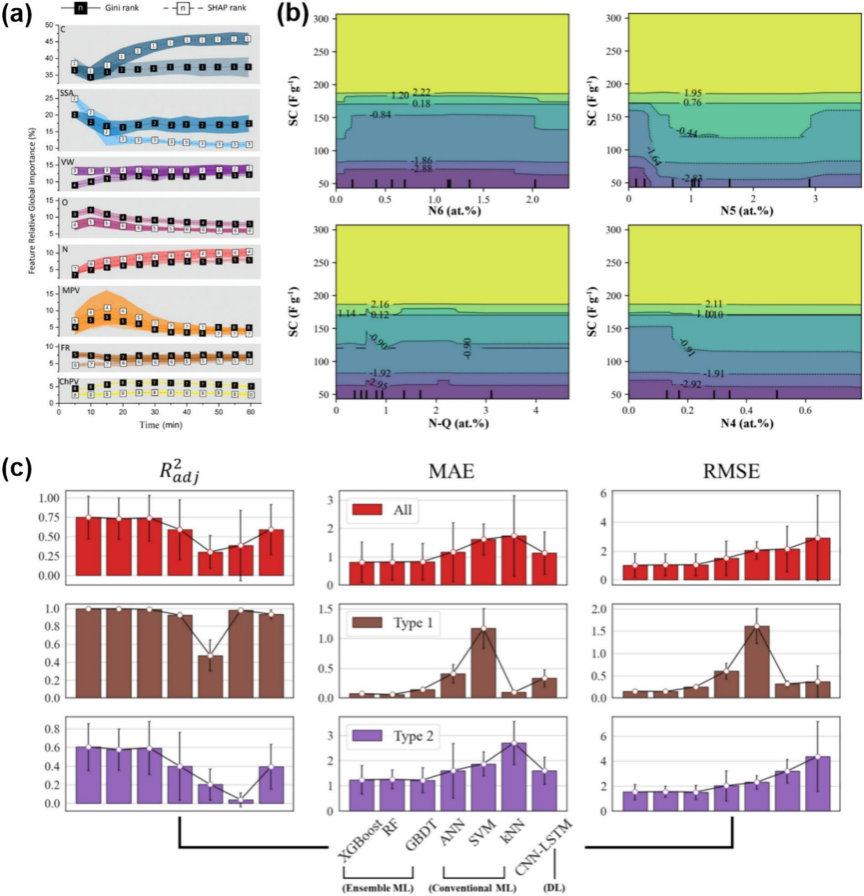
Fig. 6. (a) Ranking of feature importance changes with charging time. (b) Partial dependence plot of specific capacitance and different forms of nitrogen doping (N6, N5, N-Q, N4). (c) Three performance indices (metadata) of ML/DL models on the test set.

Fig. 7. The features SHAP summary plots for (a) SAC and (b) ASAR. The features SHAP summary plots for (c) electric current and (d) pump speed. Decision plots for minimizing (e) control current and (f) pump speed.

Fig. 8. Schematic diagram of (a) the ML framework for predicting lithium adsorption capacity and (b) the DRL method for controlling MCDI operational conditions.

Fig. 9. Schematic diagram of (a) data collection mode in the FCDI system and (b) using metadata and SHAP analysis to evaluate the performance and applicability of ML/DL models.
比较分析与模型选择指南
总结了各类模型的超参数、解释方法、优缺点,并针对不同的CDI任务(如性能预测、时序预测、过程优化)提供了模型选择的实用指南。对于预测关键性能指标(如SAC和ASAR),ANN、RF、GB和XGBoost通常以相对较低的计算成本实现高精度。这些模型可以处理包含材料属性和操作参数的混合数据集,并通过SHAP等特征重要性支持模型解释。对于污水浓度和pH值的时间序列预测,采用能捕捉时间依赖性的模型至关重要。CNN-LSTM、TFT和RF在这些任务中表现良好。值得注意的是,对于建模弱时间序列依赖性和中等规模的数据集(<10000个样本),RF以较低的计算成本实现了与CNN-LSTM几乎相当的精度。这可能是由于CNN-LSTM架构的复杂性更高,超参数调优更困难。对于CDI操作参数优化,强化学习,特别是PPO2、A2C和Soft Actor Critic,显示出独特的优势。这些模型可以适应动态系统变化,实现多目标优化(如能耗和产水量)。然而,它们需要大量的计算资源和训练时间。此外,在数据有限或异构的情况下,RF和XGBoost等EL模型往往比DL模型更稳健,更能抵抗过拟合。
总结与展望
本文系统回顾了机器学习在电容去离子中的研究进展,总结了从数据收集到模型解释的全流程方法,对比了神经网络、集成学习和强化学习等模型的优势与局限,并提出了针对不同应用场景的模型选择指南。尽管ML在CDI中展现出巨大潜力,但仍面临数据稀缺与异质性、模型可解释性不足、高性能电极材料设计困难等挑战。未来研究应致力于构建标准化、开放共享的CDI-ML数据集,发展融合物理机制的可解释模型,结合计算化学与机器学习实现材料高通量筛选与逆向设计,并通过跨学科协作推动CDI技术向高性能、低成本、智能化方向迈进。
文献链接:https://doi.org/10.1016/j.seppur.2025.136674